
2024年7月,远方好物发售越光米,单晚销售额突破25万元;2025年8月,运用同款逻辑推出336玉米,再次凭借私域用户的高响应度实现转化高峰。
今天,我们就对这两个案例进行分析,拆解其背后可复用的私域新品发售方法论。
这是2024年7月份远方好物发售越光米时的文案分析:

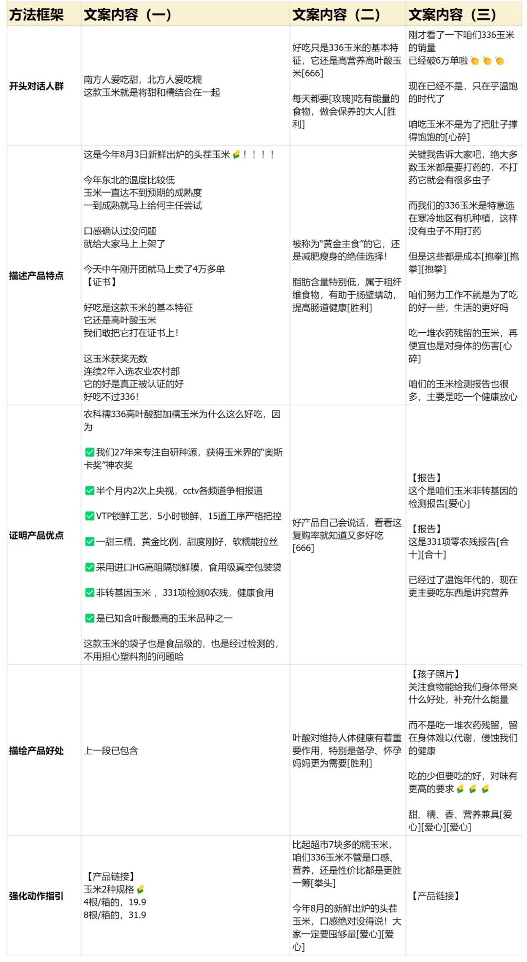
这是2025年8月份发售的玉米文案拆解:

可以看出无论是越光米还是336玉米,远方好物的私域发售文案都精准踩中了私域用户的决策痛点,从“唤醒私域用户注意力”到“强化私域信任”,再到“触发即时下单”,形成了适配私域场景的完整转化链路。
对此我们能提炼出一套适用于私域生鲜类(乃至多数快消品类)的新品发售黄金框架:5步闭环发售法。
开篇锚定人群
私域虽有高粘性,但用户每天仍会接收大量社群信息,若不能瞬间戳中“与我相关”的点,即便在私域推送,也会被快速忽略。
开篇对话人群,本质是在私域场景下精准“锚定目标用户”:先明确“私域里谁是核心买家”,再点出“他们没说出口的痛点”,就像私域运营者对着用户“一对一对话”,瞬间让用户产生“这正是我需要的”的代入感。
更关键的是,这一步也反向倒逼私域选品:对私域用户画像越清晰、痛点抓得越准,新品越容易在私域引发共鸣。
越光米:直击私域宝妈核心痛点——“米饭不香,孩子不爱吃,每天在社群求‘下饭妙招’却没结果”;
336玉米:戳中私域三类人群顾虑——追求口感的用户怕“甜的不糯、糯的不甜”,减肥人群怕“粗粮难吃咽不下”,注重健康的用户怕“农残残留不敢给家人吃”。
聚焦产品特点
当私域用户意识到“这与我有关”后,你需立刻给出“专属解决方案”。产品特点不是简单罗列参数,而是“针对私域用户痛点的差异化优势”,让用户明确“这款新品比我之前买过的、或在其他地方看到的更好”。
越光米:对应私域宝妈“孩子不爱吃”的痛点,突出“入口糯而不黏、米香浓郁到能飘出厨房、咽后有回甜、营养密度高”,直接解决“孩子挑食、担心营养不够”的问题;
336玉米:针对私域三类痛点,给出“一甜三糯(平衡口感,解决‘选甜还是选糯’的纠结)、叶酸含量高(适配健康需求)、零农残(附检测报告,打消安全顾虑)”的核心特点,精准匹配私域用户需求。
构建信任背书
私域的核心是“信任”,但仅靠“社群熟悉度”不够,需用“可感知的证据”让私域用户确信“新品真的好”——远方好物通过一套“私域信任背书矩阵”,让产品特点从“运营话术”变成“用户共识”。
这里罗列几种远方好物常用的,证明优点建立信任的方法。
【检测报告】【销量截图】【晒聊天记录】
【晒订单记录】【露脸出镜】【晒好评】【写金句】
【晒研究报告】【晒溯源实拍】【晒使用体验】

描绘价值场景
私域用户买新品,不只是买“产品本身”,更是买“私域专属的美好体验”——尤其对生鲜品类,“好吃、健康”是基础,更要通过私域场景化描述,让用户联想到“在自己家、和家人一起用这款产品的画面”,满足其情感需求与“私域专属”的身份认同。
越光米:不只是“好吃的米”,而是“早上揭开电饭煲盖,米香飘满客厅,孩子跑过来问‘妈妈今天煮的什么饭这么香’;晚上家人围坐餐桌,说‘这米比上次在超市买的贵的还好吃’
336玉米:不只是玉米,而是减肥期吃一根,饱腹又没负担,不用再怕饿肚子;给爸妈寄一箱,他们都说比农贸市场买的好吃。
好的私域价值描绘,本质是帮用户“提前体验”拥有新品的快乐,让“有点想买”变成“必须在私域抢”。
强化行动指引
私域用户虽信任度高,但也容易“拖延决策”——若不推动“当下在私域下单”,大概率会被其他社群信息覆盖,最终不了了之。这一步的核心是“打造私域专属稀缺性,消除决策顾虑”,给用户“现在在私域买最划算、最稳妥”的理由。
越光米:新品首发价69元,满两件再减10元,只限一周时间,以后再买就变贵了。
336玉米:第一茬玉米,数量有限;分量更足,单根更大。
私域新品发售是“术”(方法论),私域信任是“道”(底层支撑)
远方优秀的销售成绩也是其长期用户信任的结果,这套5步闭环发售法,更像是一座“桥”:一边连着品牌打磨好的产品,另一边连着早已攒下的用户信任。
我们在学“怎么写文案、怎么设优惠”之前还要思考一下自己和用户之间,有没有这座“信任的桥”?毕竟,没有信任的“术”,再精巧也只是空架子;有了信任打底,每一步发售动作,才会真正有力量。


